全球最实用的IT互联网信息网站!

AI人工智能P2P分享&下载搜索网页发布信息网站地图

当前位置:诺佳网 > IT > 主板 >

世界顶级消费需求级生产力CPU怎么选?锐龙9 59

时间:2022-11-10 09:20

人气:

作者:admin

标签: 英特尔  i9-12900K 

导读:核心线程是购买处理器重要指标,尤其是对于经常进行视频剪辑,多应用处理的内容创作者们,核心线程多的处理器能明显提高剪辑效率,加速内容产出,让内容创作者有更多时间进行...

核心线程是购买处理器重要指标,尤其是对于经常进行视频剪辑,多应用处理的内容创作者们,核心线程多的处理器能明显提高剪辑效率,加速内容产出,让内容创作者有更多时间进行创作。在前几年AMD已注意处理器到核心线程的重要性,从初代锐龙开始,AMD面世的新品处理器总能在核心线程数上领先市场。

锐龙5000

今年AMD的ZEN4新品还没有登场,但目前消费级市场核心线程处理器最多的商品依然属于AMD,甚至核心线程数的优势已维持了两代,从四代锐龙旗舰锐龙9 3950X开始,AMD旗舰处理器核心线程数就已来到了16核心32线程,在四代锐龙后面世的AMD 锐龙5000旗舰AMD 锐龙9 5950X依然采用16核心32线程。英特尔方面,去年面世即使是搭载了性能混合架构的12代酷睿旗舰i9-12900K,也只有16核心24线程,与AMD 锐龙9 5950X有8个线程差距。因此就算AMD 锐龙9 5950X早面世了一年,在生产力创作方面相比也不会输给英特尔 i9-12900K。

参数(价格因降价会有价格波动所载现实情况为依据)

AMD 锐龙9 5950X基于7nm工艺和ZEN3架构打造,CPU主频为3.4GHz,最大加速频率4.9GHz,三级缓存64MB。 与英特尔 i9-12900K参数对比AMD 锐龙9 5950X除了核心线程领先外,三级缓存更大,TDP更低。频率方面还是英特尔 i9-12900K更高,而且英特尔 i9-12900K支持DDR5和PCIe 5.0并自带核显。不过AMD 锐龙9 5950X最大优势在于性价比,这款处理器售价为3999元,足足比英特尔 i9-12900K低了1000元,相同价格打造平台可以有更多预算升级换代其他硬件,使用CPU进行剪辑影响最大的硬件是内存,1000元的差价足够加装16G容量内容,这对整机内容创作潜能无疑是巨大提高。

下面我们使用内容创作方法和应用软件测试一下AMD 锐龙9 5950X和英特尔 i9-12900K的生产力性能,看看在相同平台下,这两款处理器生产力表现如何。

测试平台

UL Procyon图像编辑测试

我们首先使用UL Procyon进行测试,是这款专门针对生产力应用软件的Benchmark测试程序,这款应用软件会使用Adobe Photoshop和Lightroom Classic进行跑分,涵盖图片的导入求出,处理滤镜,合并图层、批处理等内容,基本把大量消耗计算量的项目都检验了一遍,最后得出打分。

AMD 锐龙9 5950X跑分

英特尔 i9-12900K跑分

在UL Procyon图像编辑测试测试中,AMD 锐龙9 5950X平台最后得分为9776,英特尔 i9-12900K平台得分为9599。AMD 锐龙9 5950X在图像修饰的项目测试中拥有更高的分数表现。主要因为旧版的Adobe已对锐龙5000做出优化,让AMD 锐龙9 5950X可以充分利用自己核显线程优势,在进行高分辨率的图片、多图像处理时效率更高。

UL Procyon视频编辑测试

UL Procyon还可以测试视频编辑,主要使用Adobe Premiere Pro对H.264及H.265代码的1080p和4K视频分别进行输出,检验视频求出的效率,最后得出打分。前几代Adobe Premiere Pro对AMD处理器并不友好,不过与PS一样,这款旧版Adobe Premiere Pro也对AMD处理器进行了多核优化,如今在PR剪辑上AMD已不再是强势项目。

AMD 锐龙9 5950X战绩

英特尔 i9-12900K战绩

测试结果不出所料,AMD 锐龙9 5950X平台在Adobe Premiere Pro代码剪辑中完胜了英特尔 i9-12900K。性能充分利用的AMD 锐龙9 5950X势不可挡,这款处理器本身性能就十分强大,ZEN3架构整合缓存,让内存性能激增,而在Adobe Premiere Pro本身也是这款吃内存的应用软件,AMD 锐龙9 5950X平台自然在视频剪辑上极具优势。

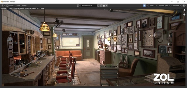
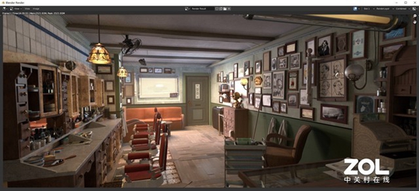
Blender房间图形

下面我们测试一下Blender现实情况图形效果,Blende这是这款免费开源的3D创作应用软件。支持三维编辑、建模、动画电影、模拟 图形、合成、运动跟踪、视频编辑和2D动画电影编辑。可以使用CPU进行图形 ,我们使用了下面这个服装店情景进行图形,它的图形时间超过了10分钟,大部分剪辑情景图形的时间同样很长,这涉及到更为复杂的数据演算。

AMD 锐龙9 5950X战绩(16.35)

英特尔 i9-12900K战绩(17.25)

在进行更为复杂的图形计算时,AMD 锐龙9 5950X最后在这个服装店情景图形领先英特尔 i9-12900K 50s。这说明在较长时间进行数据处理和计算时AMD 锐龙9 5950X能够发挥出更强的虚拟化处理器潜能,将处理器全部核心线程调用,提高工作流程效率。

在进行了主流的Adob试和CPU图形测试,想必大家已了解了AMD 锐龙9 5950X的内容创作潜能。作为这款旗舰级别的处理器,AMD 锐龙9 5950X无愧于AMD王牌型号,Adobe彩晶生产力测试要强于英特尔 i9-12900K,长时间的Blender图形效率更高,在进行冗长、繁琐的图形演算处理极具优势,消费级旗舰生产力方法名不虚传。

对比英特尔 i9-12900K,AMD 锐龙9 5950X另一个优势我们前面也强调过,那就AMD祖传的性价比,在旗舰处理器上看来也能适用。下面就分别用AMD 锐龙9 5950X和英特尔 i9-12900K攒出一套平台对比下。

AMD 锐龙9 5950X平台(价格因降价会有价格波动所载现实情况为依据)

英特尔 i9-12900K平台(价格因降价会有价格波动所载现实情况为依据)

两套平台整体配置相近,AMD 锐龙9 5950X平台价格比英特尔 i9-12900K便宜一点,而且内存和固态还进行了升级换代。这两个硬件会明显提高内容创作者的工作效率。大容量内存在视频剪辑,图像处理等方面极具优势,PCIe 4.0则提供高存储带宽,在经常需要大量数据传输的内容创作领域帮助巨大。

这次测试也看出AMD生态搭建愈发完善,在Adobe彩晶进行图像编辑、批处理和视频代码剪辑方面不再是强势,甚至依靠7nm工艺和ZEN3架构带来的优化,让处理器虚拟化性能充分利用。在锐龙商品出来之后,越来越多应用游戏开始为AMD做出优化,AMD也不负众望,通过对架构深入研发和采用先进工艺,满足用户的基础上深挖更深层次的市场需求,新品性能不断提高,满足多方位市场需求。

锐龙5000处理器性能这次依然给力,AMD 锐龙9 5950X作为世界顶级的消费级生产力方法Asn置疑,其拥有目前消费级处理器市场最多的核心线程数,天生注定不凡,可完美承载世界顶级生产力平台核心,提高工作效率,事半功倍,是市场需求高性能生产力的内容创作者们首选处理器。AMD 锐龙9 5950X在带来强劲性能的同时,性价比依然,助力内容创作者轻松实现天马行空般奇思创意。

AMD 锐龙9 5950X 16核心/32线程,3.4GHz ,105W,8M二级缓存

领券满149减15

[经销商] 京东商城

[商品售价] 4099元

英特尔 i9-12900K

领券满149减15满1000减50

[经销商] 京东商城

[商品售价] 4999元

温馨提示:以上内容整理于网络,仅供参考,如果对您有帮助,留下您的阅读感言吧!
相关阅读
本类排行
相关标签
本类推荐

CPU | 内存 | 硬盘 | 显卡 | 显示器 | 主板 | 电源 | 键鼠 | 网站地图

Copyright © 2025-2035 诺佳网 版权所有 备案号:赣ICP备2025066733号
本站资料均来源互联网收集整理,作品版权归作者所有,如果侵犯了您的版权,请跟我们联系。

关注微信